Les sites web ont émergé voilà 30 ans de la main de Tim Berners-Lee, qui cherchait un système
pour organiser, parcourir et enrichir les données numériques de son laboratoire. Une succession
d'étapes clé a fait qu'aujourd'hui le web est comme il l'est: créatif, diversifié et global.
Ce qui est intéressant avec la naissance des réseaux informatiques, c'est que leur qualité
principale (la transmission d'informations à distance) participait exponentiellement à leur
développement. Les laboratoires étaient reliés instantanément (une révolution!) par l'outil
qu'ils concevaient, et en le perfectionnant ils amélioraient aussi la qualité et vitesse de
leurs
échanges. À la façon de la boule-de-neige qui grossit au fur et à mesure qu'elle avance,
l'évolution s'est faite à grands pas, et en trois décennies, ce petit outil de partage de
résultats de recherche est devenu l'objet du XXIe siècle.
, choix qui ont permis l'ouverture et la
richesse des technologies qui arriveraient par la suite. La plus remarquable de ces technologies
est l'hypertexte, qui deviendra un terrain de jeu pour le premiers utilisateurs de la toile
(années 1990 - partie ❶). Le peuplement accru de cet espace qui est dorénavant global,
entraînera
l'apparition des grandes entreprises technologiques et la mutation à un web outillé (années
2000). L'utilisation que ces groupes ont faite du web est devenue très marchande et standardisée
(années 2010 - partie ❷), et aujourd'hui nous pouvons voir que ce modèle s'est imposé
Dans cette progression, on peut remarquer des individus ou collectifs qui œuvrent d'une toute
autre façon (partie ❸). Laissant les outils préfabriqués de côté, ces designers imaginent un web
à la fois plus sobre et plus profond, car c'est à partir du code de base du Web, que ces
designers
imaginent et développent leurs projets. Ces derniers peuvent être des sites pour des communautés
Artists Space (www.artistsspace.org) ou artistes Tjorven Stein
(www.tjorvenstein.com), mais
aussi des endroits pour se rencontrer Gossips Cafe (www.gossips.cafe) ou partager des moments Cloud Watching
(www.cloudwatching.glitch.me).
Cette façon de concevoir cherche à s'émanciper des standards ajoutés au fur et à mesure par
les grandes entreprises du numérique, en pensant différemment l'utilisation mais surtout la
conception et comment les internautes vont se sentir face à leurs écrans. Je vous laisser
commencer en clickant sur la page suivante...
❶
Des nouveaux mondes à bâtir
Première partie:
Naissance d'Internet
Tout commence par les réseaux
Début des années 60 aux États-Unis, en pleine guerre froide et en réponse au lancement soviétique
du Sputnik 1, le gouvernement américain fonde la
ARPA (Advanced Research Projects Agency Network). En collaboration avec des universités,
des industriels et d'autres gouvernements, cette agence est chargée de la recherche et
développement de nouvelles technologies destinées à un usage militaire.
Un des projets était de développer un réseau de communication décentralisé. Ce besoin de
communication était très important: si une base était détruite, les données
devraient emprunter d'autres chemins pour atteindre les destinataires désignés. Ce projet mettra
en route le futur Internet : un réseau constitué d'une multitude de réseaux.
Dirigé par l'ingénieur Paul Baran, le projet s'alimentera des recherches théorique et pratiques
en cours dans différentes universités américaines, trois en Californie, une au Utah:
- la théorie de commutation par paquets, développée par Leonard Kleinrock à l'Université de
Californie de Los Angeles (UCLA)
- le projet sur l'augmentation de l'intelligence humaine (qui comprenait le premier système
hypertexte: liens, information organisée par importance, etc.) par Doug Engelbart à
l'Institut de
Recherche de (SRI)
- des projets de visualisation d'applications, qui étudiaient des méthodes pour l'affichage de
fonctions mathématiques à l'écran, développés par Glen Culler et Burton Fried à l'Université
de California de Santa Barbara (UCSB)
- des méthodes de représentations en 3D étudiées par Robert Taylor et Ivan Sutherland à
l'Université de Computation de Utah
Côté infrastructure, la société américaine BBN (Bolt, Beranek and Newman) se chargea de concevoir
un petit ordinateur qui, rattaché aux ordinateurs déjà existants, pouvait transmettre des
paquets d'information à d'autres ordinateurs de son genre. On parle des IMP (Interface
Message Processor) qui sont, de nos jours, les boitiers wifi qu'on a chez nous. On
installa ces IMPs au sein des laboratoires de ces universités, et c'est ainsi que verra le jour
le premier réseau à transfert de paquets de données. En 1969 le premier mail est envoyé à
travers l'ARPANet, abréviation de ARPA et Network.
Qui les utilise?
était validé et utilisé expérimentalement -
13 nœuds en 1971,
111 en 1977 - parmi ces chercheurs en sciences
informatiques, d'autres réseaux et technologies de liaisons étaient recherchées. L'utilité des
réseaux informatiques, en particulier le courrier électronique, n'avait pas échappé aux autres
communautés et disciplines, de sorte qu'au milieu des années 1970, des réseaux alternatifs
commencèrent à surgir:
- Le département américain de l'Énergie (DoE) établit le MFENet pour ses chercheurs en énergie
de fusion magnétique
- les physiciens des hautes énergies du DoE se lancèrent dans la construction du HEPNet
- Les physiciens de la NASA suivirent avec SPAN
- CSNET pour la communauté (académique et industrielle) des sciences informatiques
Face à cette croissance de réseaux dédiés à chaque groupe de recherche, mais incommuniqués
entre-eux, on se retrouve rapidement confrontés au besoin de les relier. Le réseau
ARPANet laissera place au NSFNet (National Science Foundation Network), qui optera pour
une ouverture de son utilisation à d'autres groupes de recherches. Les choix suivants
annonceront cette volonté unificatrice:
- ce sera un réseau pour la recherche en général, et non silotés comme on avait pu le voir
auparavant (pas besoin de nouveaux réseaux pour des nouveaux champs de recherche)
- son architecture se déploiera entre les villes grâce à des super-ordinateurs qui à son tour
se raccorderont aux différents laboratoires et campus universitaires
- il n'y aura pas de limites de connexions (toute université ou centre de recherche pourra se
brancher au super-ordinateurs de sa ville)
Le NSFNet se développa très rapidement, puisqu'ouvert à tout type de recherche, et comptera avec
près de 4 millions de nœuds interconnectés en 1984.
À quoi servent-ils à ce moment là?
Le réseau n'était qu'à ses débuts et il ne servait qu'à une très petit nombre de personnes.
L'ouverture à une utilisation commerciale n'était pas encore arrivée et les principaux usages
restaient académiques et militaires. À cette époque, Internet n'avait qu'une seule
utilité: l'envoi et la réception d'emails.
Cette nouvelle façon de communiquer était installée au sein des universités et des labos de
recherche, et va accélérer tous les domaines sur lesquels travaillent ces organismes. On va
pouvoir mettre en lien chercheurs et scientifiques de différents laboratoires et institutions
d'une façon beaucoup plus rapide. Cela va faciliter le partage d'informations, de résultats de
recherche et d'idées. Rappelons-nous que la naissance de l'ARPANet se fera en mettant en commun
des projets émanant de 4 universités différentes.
Qui dit email dit aussi transfert de fichiers. On va donc transférer très rapidement des données
entre différents sites de recherche et ainsi remplacer les transferts physiques. Avant ça, un
laboratoire
devait attendre presque trois jours des résultats qu'il allait recevoir sur bandes magnétiques
par la poste, tandis que maintenant, il pouvait avoir ces informations presque instantanément et
ne pas devoir mettre en pause ses recherches. Tous les secteurs académiques allaient gagner en
fluidité de travail. Mais celui qui sera en tête, vous l'aurez deviné, sera celui des
technologies de réseau. En effet les avancées sur son propre domaine, notamment en sécurité et
en vitesse de transmission de données, rendra son développement presque exponentiel, puisque
plus il se perfectionne, plus rapidement ses concepteurs communiquent.
Interconnexion des réseaux: Internet
Mais que se passe-t-il de l'autre côté de l'Atlantique? En 1970, après la visite d'une délégation
française chez BBN aux États-Unis, le projet ARPANet se fait connaître en France. Deux années
plus tard l'INRIA (Institut national de recherche en informatique et en automatique) charge
Louis Pouzin de mettre en place un réseau similaire en France. Le réseau CYCLADES branchera les
villes de Rocquencourt, Paris, Grenoble, Toulouse et Rennes, avec leurs connexions régionales
respectives. Mais Pouzin développera certains points faibles qu'il avait pu trouver au réseau
américain. Il sera le pionnier à la mise en place de la stratégie bout en bout (end-to-end en
anglais), qui est le basculement de la “responsabilité”, qui passe d'être “assurée” par le
réseau à l'être par utilisateur. Jusqu'alors, les ordinateurs émetteurs envoyaient des
informations au réseau, qui les déchiffraient et les amenaient jusqu'aux ordinateurs
destinataires. Le réseau assurait, au prix d'énergie et complexité, la bonne livraison de
l'information, tandis que l'utilisateur avait juste besoin à attendre la réception.
Le nouveau réseau CYCLADES va mettre en place la stratégie inverse. Le chiffrement prendra
place au sein des ordinateurs émetteurs et le réseau servira juste comme un
relayeur. L'ordinateur destinataire devra donc déchiffrer cette information pour que
l'utilisateur puisse la lire. Cela réduit la charge du réseau, évitant des erreurs et la
complexité de devoir chiffrer toutes les informations reçues.
Cette proposition du groupe de recherche français va amener les ingénieurs de tout le globe à
concevoir le réseau d'une autre façon. Il ne manquera plus qu'une dernière pierre pour que le
réseau devienne ce qu'il est aujourd'hui: la mise en service d'une norme internationale qui
indiquera comment les ordinateurs doivent envoyer les données, puisque c'est à eux maintenant de
prendre en charge la préparation de l'information à envoyer. Auparavant chaque réseau suivait un
protocole de transmission propre (comme si chaque réseau parlait une langue différente), ce qui
les rendait totalement hermétiques aux autres, d'où l'émergence des différents réseaux
pour chaque champ de recherche. En unissant toutes les transmissions mondiales sous un même
protocole d'envoi (comme une seule langue), tous les réseaux pourront se comprendre entre eux,
peu importe leur architecture ou usage. Ce protocole ouvrira la porte aux interconnexions de
réseaux ou en anglais interconnections of networks, qui donnera un mot que tout le
monde connaît de nos jours: Internet.
Croissance de l'Internet toujours très dirigée
Une des clés de la croissance rapide de l'Internet a été l'accès libre et instantané à sa propre
documentation. Lors des débuts des réseaux, la communauté de recherche dédiée à Internet
maintenait la traditionnelle publication des nouvelles idées et résultats des recherches.
Publier sur papier en suivant les rigoureuses règles utilisées jusque-là prenait du temps et
n'était pas adapté aux nouveaux moyens de distribution numérique. En 1969 une étape importante
fut mise
en place: les RFC ou Request for Comments. Ce sont des notes ‒ la longueur minimale était
d'une seule phrase ‒ qui ont pour objectif de partager rapidement des idées ou des propositions
avec d'autres chercheurs. En créant une boucle d'évaluation positive, un RFC déclenchait un
autre RFC avec des idées supplémentaires et ainsi de suite, ce qui permettait de déboucher sur
un consensus, que l'on utilisait comme base pour la mise en œuvre par les différentes équipes de
recherche.
Le rôle principal d'Internet était donc celui de partager les ressources sur sa propre conception
et fonctionnement, à travers ces documents RFC. Cette méthode pour le développement de nouvelles
capacités de l'outil continuera d'être essentielle à l'évolution du médium. L'utilisation des
RFC a encouragé la participation de groupes très hétérogènes de personnes, allant des étudiants
gradués aux professeurs ou aux chercheurs. Elle a permis de refléter ouvertement tous les buts
et idées que les utilisateurs avaient et voulaient atteindre. Avec le temps un organisme s'est
porté responsable des standards d'Internet et des RFC, c'est l'Internet Engineering Task
Force (IETF). De nos jours il compte plus de 75 groupes de travail, travaillant sur
différents aspects du développement d'Internet.
La culture hippie s'empare des ordinateurs et réseaux
L'endroit et l'époque où se développent les réseaux entre universités et centres de recherche,
coïncident avec la mouvance hippie de la fin des années 60. Cette communauté qui, d'après leurs
slogans, “veut changer la société sans prendre le pouvoir”, cherche à transformer les individus
et les modes d'existence. Un des principaux organisateurs de ces communautés utopiques est
Stewart Brand. Personnage multifacette, ancien parachutiste, journaliste ou écrivain,
fréquentant les laboratoires de recherche, il filmera un des premiers envois d'email sur le
réseau. C'est lui qui va concevoir un objet très singulier mais séminal: le Whole Earth
Catalog, que l'on pourra qualifier de “bible des hippies”. Ce livre qui va apparaître
tous les
ans entre 1968 et 1972 est rempli d'idées, de tutoriels ou d'astuces. On peut retrouver tout un
tas de choses, depuis des recettes de cuisine végétariennes, des résumés de livres scientifiques
ou des techniques de bricolage, jusqu'à des conseils environnementalistes ou des calendriers
bouddhistes. Les notices qui remplissent ce “guide de savoirs” émanent directement des
lecteurs, qui par voie postale, partagent aux éditeurs leur dernières découvertes ou leur
parlent de sujets qui pourraient intéresser le reste de la communauté. Les notices sont souvent
commentées par d'autres lecteurs dans la parution suivante. Ce n'est pas un timide fanzine
puisqu'en 1971 le catalogue est tiré à près d'un million d'exemplaires et remporte le
National
Book Award américain. Ce projet inclut beaucoup des notions qui constitueront le futur
web — qui
n'existe pas encore — comme le mélange de savoirs hétéroclites, la contribution par les
utilisateurs ou les commentaires entre ces derniers.
La communauté hippie apportera encore une autre pierre au développement des
ordinateurs. À l'époque, les grands ordinateurs étaient réservés aux entreprises et aux
universités, et les sociétés informatiques « ne voyaient aucune raison d'installer des
ordinateurs dans les foyers américains ». Cette vision ne plaira pas à ces communautés, qui
demanderont aux industriels que l'ordinateur, un outil qui “augmente l'individu”, puisse être
personnel, et que chacun puisse le fabriquer, le bricoler, le programmer. À partir de là,
commence à se développer des clubs de fabrication informatiques, qui par le
do-it-yourself, vont fabriquer les premiers ordinateurs personnels. C'est dans ce milieu
des années 70, autour de la ville de San Francisco, que vont naître les premières entreprises
d'informatique moderne (Apple, Microsoft, etc.) qui contribueront à fonder la bien connue de nos
jours, Silicon Valley (le “silice” étant le principal matériel
utilisé pour les puces informatiques dont sont remplis les ordinateurs).
Enfin on doit une dernière contribution à la communauté hippie. Dans ces années 1980 on retrouve
trois communautés qui utilisent les ordinateurs connectés: les militaires (qui en font une
utilisation discrète), les laboratoires de recherches qui fabriquent Internet (ces personnes
sont très actives puisque augmentés par leurs propres outils: emails et fichiers) et les
passionnés dont on vient de parler plus haut (qui rêvent d'émancipation par le biais de cette
technologie). Tandis que la communauté scientifique se
précipitait pour améliorer la vitesse de connexion et l'infrastructure du réseau, les hippies
vont l'utiliser pour créer une des premières communautés en ligne, comme un prolongement de
leurs propres communautés. Successeur du The Whole Earth Catalog, Stewart Brand va
présenter en 1985 unes des versions en ligne de ce dernier, qui prendra le nom de The
Well, pour The Whole Earth 'Lectronic Link. Dans cet espace numérique se
retrouvent journalistes, développeurs, militants ou artistes pour discuter autour du contenu du
catalogue. On est face à une utilisation précoce de ce que l'on appellera par la suite “les
forums”, et qui sera un des premiers outils à élargir le public des réseaux au-delà des cercles
militaires ou scientifiques.
Deuxième partie:
Imaginer cet espace vierge
Quels visions pour les réseaux et Internet?
Lors de ces débuts d'Internet, on a pu constater deux types d'utopies. Certaines étaient de
l'ordre techniques, appuyés par les
groupes scientifiques qui imaginaient les réseaux, tandis que d'autres étaient manifestement
sociales, poussés par la cause hippie.
Commençons par les premières. Pour le chercheur Doug Engelbart le but des ordinateurs n'était pas
d'être des machines intelligentes - il serait bien contrarié de voir l'explosion de l'IA - mais
de rendre l'humain plus intelligent grâce à ces machines. Il considérait l'informatique comme
une prothèse de l'être humain dont la fonction est de permettre le développement de ce dernier.
La principale qualité des machines, comme ce fut le cas pour l'écriture, était de stocker de
l'information, et c'est en cela qu'elles pouvaient aider l'humain. Une autre utopie qui était
reliée explicitement aux réseaux, était le fait d'abolir les distances. Elles l'avaient déjà été
auparavant avec le télégraphe, le téléphone, mais c'est avec ces nouvelles technologies qu'on
pourra aller plus loin dans ces formes de “téléprésence”.
D'un autre côté, les premiers utilisateurs des réseaux vont voir très rapidement les bienfaits
de l'ordinateur, mais c'est surtout dans le réseau qu'ils voyaient un outil pour changer la vie
sociale. À l'époque, il existait une vraie frontière entre la vie physique et la vie virtuelle,
et on pensait pouvoir, grâce à lui, aborder autrement les problèmes d'inégalités sociales. Le
réseau pourrait libérer la société américaine du poids que le travail à la chaîne avait instauré
au début du XXe siècle. Non seulement il allait pouvoir épanouir la société avec des
nouveaux
outils de partage et de divertissement, mais aussi tenter, comme l'on pensé les hippies, de
permettre aux communautés physiques d'acquérir davantage de maturité. avec des nouvelles
conditions, puisque les règles du réseau n'étaient pas (encore) les mêmes que celles de la vraie
vie. et le
réseau viendrait réduire ces discriminations grâce à son caractère anonyme, puisque sur beaucoup
d'endroits du web la seule identité était le pseudo choisi. Grâce à cela, les réseaux
pourraient valoriser la communauté, pouvant échanger de façon plus libre et donnant aux
utilisateurs le pouvoir de choisir sa communauté. À partir de l'individualisme des ordinateurs
personnels, le réseau allait placer les utilisateurs dans un environnement plus apte à son
développement personnel et en fin de compte, à leur bonheur.
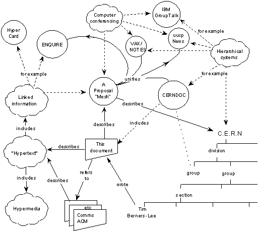
Un nouveau langage au sein d'Internet: HTML
Le réseau Internet continua de se développer, et les laboratoires de recherche à travailler sur
des nouvelles façons d'envoyer et de partager les données. On revient au continent européen, au
sein du Conseil Européen pour la Recherche Nucléaire (CERN), situé à Genève encore de nos jours.
Le chercheur Tim Berners-Lee se demande comment organiser l'avancé de leurs projets de façon à
pouvoir explorer plus facilement cette information, surtout par des personnes pouvant rejoindre
des projets déjà en cours. Il imagine les questions que pourrait se poser une nouvelle
arrivante: “Où se trouve le module utilisé?”, “Quels documents existent à propos de ce
concept?”, “Quels laboratoires travaillent dans ce projet?”, “Quels documents se réfèrent à
celui-ci?”. Souvent, pour décrire un système complexe, on dessine des schémas avec des flèches
et des cercles pour informer des relations entre les éléments (ces relations ne pourraient pas
être montrées dans un tableau par exemple). Tim Berners-Lee pressent d'avance que
ce système profitera à beaucoup plus de monde que le CERN, puisque à ce moment-là Internet
commence à s'ouvrir à l'utilisation commerciale et donc à mettre en lien plus
d'individus, centres, structures ou pays.
Ce système de liens d'interrelations va l'amener à imaginer les “hyperliens” qui constitueront le
langage HTML (HyperText Markup Language). Une liste des possibilités de ce nouveau
langage est
proposée par le chercheur, confirmant par l'usage que l'on fait de nos jours, de la grande
puissance de son invention. C'est ce qu'il nommera le World Wide Web ou le Web.
- Données générales de référence - encyclopédie, etc.
- Publication entièrement centralisée - aide en ligne, documentation, tutoriel, etc.
- Diffusion plus ou moins centralisée d'informations ayant une durée de vie limitée
- Rédaction collaborative
- Conception collaborative d'autre chose que l'hypertexte lui-même
- Journal intime
Le territoire d'Internet devient très vaste et aux premiers abords désorganisés, mais grâce à
l'hyperlien, on peut naviguer entre touts ces documents sans avoir besoin à les chercher à
l'endroit où ils sont stockés. Au temps des premiers réseaux, on devait naviguer entre dossiers
pour tomber sur l'information que l'on cherchait, comme dans une bibliothèque (type de livre >
genre > auteur). Les hyperliens, et c'est pour ça qu'ils sont “hypers”, c'est comme demander au
bibliothécaire un livre et qu'il nous le présente devant nous sans avoir fini de dire le nom de
l'écrivaine. Cette technique de navigation permet de parcourir l'information à la vitesse de la
lumière (ou de la vitesse de connexion), d'un endroit à un autre, d'un sujet à l'autre, d'un
service à un autre. L'hyperlien a aussi amené les noms de domaine, c'est à dire aux adresses
grâce auxquelles on arrive aux fichiers (www.thewebwewant.online par exemple). Le simple fait
d'avoir des URL
(Uniform Resource Locator) va fomenter l'échange et la découverte de nouveaux endroits du
web, au même temps qu'il poussera les utilisateurs à regrouper des liens traitant de mêmes
sujets. Cette organisation, établie par les utilisateurs, donnera lieu aux communautés, qui
partageront sans crainte tout type d'informations ou liens qui puissent intéresser les autres,
créant des connaissances communes, exploitables par toute la communauté. Une qualité, sinon la
plus importante de l'information numérique est ce qu'on appelle des “bien non-rivaux”, en
opposition aux biens rivaux. Comme l'explique Dominique Cardon,
Ceci sera une des caractéristiques la plus importante de la dématérialisation qui s'est opérée
avec les ordinateurs, révolutionnant pas seulement le marché (imaginez pouvoir vendre un seul
produit à l'infini) mais le partage d'information, qui pourra se faire instantanément et
indéfiniment. Tout ce qui (se) passe dans le web contribue à le rendre plus grand, sans presque
jamais réduire son contenu (cela arrive quand des contenus sont effacés).
Innovation ascendante
L'arrivée de l'hypertexte va inverser la façon des innovations et du développement d'Internet.
Jusqu'à là, seulement les laboratoires de recherches et les chercheurs travaillaient activement
sur les avancées du réseau, qui était de l'ordre de l'infrastructure, et donc très délicates et
complexes. Une fois les améliorations testées, elles étaient mises en ligne et se rependaient
jusqu'aux utilisateurs. Les fichiers HTML et par conséquent les sites web, sont un outil qui se
greffe au réseau (comme l'e-mail ou le transfert de fichier) et son code est beaucoup plus
simple et accessible que celui d'Internet. Dorénavant,
À titre d'exemple, si le travail sur l'Internet concernait 10 utilisateurs sur 100 (les
spécialistes), le travail sur le langage HTML concernerait les 90 autres utilisateurs (mais les
spécialistes aussi!), qui pourront apporter leurs contributions et idées. Cette extraordinaire
ouverture va laisser place à toute l'imagination et envies de presque tous les utilisateurs. Les
logiciels libres, le wifi, le peer-to-peer, les blogs et beaucoup de services web
innovants
Non seulement les idées ne sont plus issues de la recherche universitaire ou de grandes
entreprises, mais en plus, elles se génèrent et se nourrissent de façon communautaire, le réseau
étant l'accès au plus grand groupe du travail possible (tous les utilisateurs sur Terre).
L'économiste et professeur du MIT, Eric von Hippel a proposé en 2005 le nom d'«innovations
horizontales», que l'on appelle aussi «innovations ascendantes» (bottom-up innovations).
Pour observer cette horizontalité on peut parler des «barcamps», qui constituent la
meilleure illustration des effets de la coopération horizontale dans le processus d'innovation.
Le premier barcamp eut lien à côté de San Francisco en 2005. Cet événement invite les
amateurs du web à une conférence sans programme préalable, dans laquelle chaque participant est
invité à ne pas être seulement spectateur, mais aussi un acteur proposant un sujet de
discussion, d'échange ou de travail. La journée de barcamp peut en effet se conclure par
une seconde journée de mashpit qui est un processus de construction collaborative: les
participants choisissent quelques idées d'applications et les développent dans un travail en
groupe. Cela peut rappeler l'emploi que font les spécialistes des RFC (chapitre précédent) quant
au développement collaboratif d'idées communes. On va maintenant regarder de plus près certains
sites web qui sont nés d'idées et de la main des utilisateurs.
Conception de la part des utilisateurs
Ce qui a commencé par un projet à l'école en
1991 est devenu une pièce dans l'histoire du web, puisque — toujours disponible — ce fut la
première webcam mise en ligne [Fig. 5]. Des élèves installèrent cette webcam qui postait chaque
20 secondes une images de leur campus. Avec le temps, ceci est devenu courant, comme on retrouve
des utilisations similaires pour les stations de ski ou les plages.
L'Internet Movie Database, plus connu sous
son acronyme IMDb, qui est une base de données en ligne sur le cinéma mondial. En 1990, Col
Needham, un étudiant britannique passionné de cinéma, un peu obsessionnel, crée des listes de
films en indiquant pour chacun les acteurs, le metteur en scène, le décorateur, les
accessoiristes, etc. Il décide de partager ces listes sur Internet et, immédiatement, d'autres
cinéphiles l'aident à les compléter ; les catégories de films s'étendent, les descriptions
s'affinent, les groupes de contributeurs se spécialisent dans différentes cultures
cinématographiques. Ce site contributif est un des premiers immenses succès du web. Acheté en
1998 par Amazon, on peut observer une ressemblance quant au design avec celui du magasin en
ligne.
Alors que dans l'année 2000 Jimmy Wales
gérait un portail d'accès à des sites érotiques, il lance un nouveau projet d'encyclopédie libre
en ligne. Cette idée ne lui a pas venu de nulle part, puisque dans sa jeunesse, il a enduré les
prix élevés des livres scolaires, qu'il veut déjouer grâce à ce projet de diffusion de
connaissance gratuite à destination de tout le monde. Un des sites plus consultés de nos jours,
Wikipedia, n'a pas été l'idée d'éditeurs d'encyclopédies ou de livres, ni par une université,
mais par un entrepreneur qui avait envie de proposer un accès différent. Au début, Jimmy Wales
demande à des experts d'écrire les articles de la future encyclopédie, de façon désintéressée
(il eut seulement le retour de 20 articles dans la première année). Au même moment, il constata
que les internautes discutaient avec passion entre eux à propos des articles, et qu'ils
produisaient eux-mêmes des commentaires très pertinents, sans pour autant être des experts. À ce
moment-là, le projet changea radicalement de philosophie, et deviendra une encyclopédie dans
laquelle n'importe qui peut-y contribuer, puisque tout le monde pouvait apporter quelque chose.
Des règles de publication et révision seront mises en place pour aider à la rédaction et
amélioration des articles.
Ceci nous montrera une des leçons de l'esprit du web: le progrès n'est pas intrinsèquement lié à
un statut ou diplôme (celui d'expert ou d'entreprise), mais c'est quelque chose que l'on
démontre par l'implication et la présence d'une communauté. C'est une nouvelle économie
participative qui se crée et qui s'alimente par elle-même, s'exauçant par le plaisir de mettre
en commun et de faire évoluer l'espace où ils et elles y participent.
Yahoo! et Google sont nées du désir de
disposer d'un annuaire avec les liens vers les sites préférés des étudiants d'universités
américaines. Pour le cas de Facebook c'était l'envie d'avoir un annuaire des étudiants de
l'Université de Harvard, qui pourrait servir comme site de rencontres. Ces sites deviennent
populaires très rapidement, puisqu'ils sont conçus au sein des campus où les jeunes font leurs
premiers pas sur Internet, et deviennent très utilisées.
“J'ai écrit ma première page web en mars 1995. C'était une page web destinée
à collecter des assurances-vie sur Internet. À l'époque, je vendais des assurances pour une
grande compagnie de la côte est. J'ai construit cette première page web à l'aide du
bloc-notes de mon ordinateur. Afin de m'éviter d'avoir des ennuis avec la compagnie pour
laquelle je travaillais, j'ai demandé au siège social de vérifier la conformité légale du
site, pour but de l'utiliser comme aide à la vente. Il leur a fallu environ deux mois pour
l'approuver, car les grands avocats n'avaient jamais vu de page web et n'en comprenaient pas
le concept.
Tous ceux que je connaissais et avec qui je travaillais à l'époque pensaient
que j'étais fou. Parce que j'étais sûr de pouvoir vendre des assurances-vie sur Internet.
Lorsque j'ai lancé ce site pour la première fois à la fin de 1994, je n'ai trouvé qu'une
seul autre site qui traitait le domaine, et personne n'essayait de vendre ça sur Internet.
Je ne peux pas donner le nom de lu site web d'origine car je l'ai vendu plus tard et le nom
de domaine est toujours utilisé. J'ai prouvé que je n'étais pas fou et j'ai vendu une tonne
d'assurances, gagnant beaucoup d'argent pour moi et pour beaucoup d'autres personnes grâce à
ce premier site web.”
Avec ces quelques exemples, on peut voir comment des nouveaux sites web sont faits par les
propres utilisateurices. On ne va pas se mentir, ce n'est pas des simples utilisateurices, mais
des personnes assez engagées, passionnées et ingénieuses de ce nouveau domaine. On pourra les
appeler “utilisateurs avancés”. Ces utilisateurs commençaient par bricoler un outil pour leur
propre usage, pour résoudre ou leur aider face à un problème pratique, et c'est ensuite que
l'innovation se diffuse pour arriver à un public qui avait le même problème. Ce qui est excitant
dans l'internet passé et dans celui de nos jours c'est que, grâce à son énorme public, on peut
être certain·e que quelqu'un à trouvé la solution à la situation dont on est confronté·es (où à
demandé a qu'elle soit crée). L'innovation par l'utilisateur n'apporte pas seulement une
solution mais est ouverte à un enrichissement de celle-ci, puisque les nouveaux utilisateurs
vont participer au développement du projet au même niveau que le concepteur. C'est ce que l'on
appelle modèle d'innovation ouvert, qui au contraire du fermé (qui se garde secret en
entreprise), permet de mélanger des idées et connaissances pour construire des services plus
fiables, riches et profitables. C'est le principe de l'open-source — une façon de partager les
logiciels de façon libre de droit pour qu'ils puissent être modifiés et redistribués par
quiconque — qui sont considérés plus robustes puisqu'ils sont testé et améliorés par un plus
grand nombre de personnes. Wikipedia en est la preuve, puisque
Territoire foisonnant: désir de créer et de partager
Jusque-là, on a vu comment les premiers espaces en ligne sont nés, par qui ils ont été réfléchis
et avec quelles idées. Ces 10 premières années du web nous montrent comment il s'est laissant l'imagination des utilisateurs (certes avancés)
mettre en ligne et bricoler toute sorte d'idée ou service. Certains de ces services existaient
déjà dans la vraie vie (l'exemple du vendeur d'assurances), mais d'autres ont été monté de toute
pièces, puisqu'ils étaient intrinsèquement liés au web (les moteurs de recherche par exemple,
qui n'était finalement pas plus différent qu'un annuaire).
Le web a ouvert la porte à la conception en masse d'une multitude de projets, qui se sont étendus
au fur et à mesure dans cet espace encore assez vide. En 1995, on retrouve 23,500 sites web sur
Internet, consultés par 44 millions d'utilisateurs. Cela fait 1900 d'utilisateurs par site. Le
web se remplit très vite, l'année suivante le nombre de sites grandit de presque 1000%,
c'est-à-dire qu'on retrouve plus de 2,350,000 de sites web, et la moyenne d'utilisateurs par
site descend à 300. La colonisation du continent numérique continue à se faire jusqu'à nos
jours, atteignant son sommet en 2018, où on retrouve presque
Le code est le matériau principal des sites web, et il peut s'apprendre dès le moment que l'on a
accès à un ordinateur et à Internet (deux choses qui deviennent de plus en plus populaires et
accessibles depuis les années 90). On n'a pas besoin d'une formation très poussée ou de longues
études pour mettre en ligne un site web et il existe de plus en plus de documentation sur le
domaine. Rappelez-vous que l'information numérique est un bien non-rival, c'est-à-dire qu'elle
ne se consomme pas quand on la lit, et que d'autres personnes peuvent lire la même information
par la suite et au même moment (à contrario du dernier livre acheté dans un rayon de librairie,
qui emporte avec lui son contenu). Au fur et à mesure que le web se remplit de documentation et
tutoriels, naissent aussi des communautés de développeurs qui s'entraident. On retrouve le très
connu site Stack Overflow, où les usagers peuvent poser des questions sur leur code, où
d'autres usagers vont y répondre.
répondre.
Cette richesse du monde web, ouvre de nombreuses opportunités pour les personnes de tout niveau
de compétence de créer, et comme on a vu avec les exemples cités plus haut, il suffit d'avoir
une bonne idée pour que le projet démarre. L'envie de partager est la première motivation que
l'on retrouve dans les sites web de cette première époque. On verra comment par la suite,
certains de ces sites vont grandir à tel point que d'autres critères vont prendre le dessus.
❷
Au web de nos jours
Première partie:
Le web devient adulte
Comment a t-il évolué?
Dans cette partie, on va voir ce qui s'est passé dans les 10 années suivantes, où le web et ses
services passeront à la version “2.0”. La première époque décrite dans le chapitre précédent
peut être appelée “web statique”, où les utilisateurs du réseau concevaient et publiaient à la
main, où l'intelligence (de concevoir, d'innover) venait des utilisateurs. L'arrivé au web “2.0”
vient du développement des technologies web (AJAX, CMS, gabarits), qui fait passer le web
“statique” à “dynamique”. Quel effet cela a eu sur notre façon de concevoir? On
peut toujours publier à la main ou façonner ses propres outils, mais des entreprises dédiés au
web ont commencé à mettre en place des outils déjà prêts, où les utilisateurs n'ont qu'à
soumettre leur contenu pour que ça soit immédiatement en ligne. Cette “mise en boîte” des
actions a changé la façon de “faire” le web puisque l'utilisateur, autrefois
concepteur-publicateur, n'est plus qu'un simple publicateur, laissant à des tiers le travail de
concevoir l'environnement dans lequel il se déplace.
Un web marchand
, on peut observer l'évolution de différents aspects ou services du web
lorsque celui-ci a fait le passage de sa forme statique à la forme dynamique. Les
sites web personnels se transforment en blogs. La conception des blogs se fera souvent par le
biais des plateformes comme Blogger ou Skyblog, qui simplifient la tâche de publication. Certes,
il y aura encore des “utilisateurs avancés” qui continueront à publier leurs sites web à la
main, mais la plupart des nouveaux utilisateurs, comme ce fut mon cas, passera par ces outils
intermédiaires. Ces derniers ouvriront la publication à beaucoup de personnes, de par leur
simple utilisation, mais aussi de par leur gratuité (ils se financent par la publicité affichée
sur les sites). Vu le grand public visé par ces outils, ils vont limiter les possibilités de
personnalisation des sites, limitant les modifications à un changement des couleurs ou
typographies utilisées et à l'ajout de widgets (petites extensions, comme un compteur de
visites). Mais je tiens à dire, par expérience propre, que ces petites possibilités pouvaient
aussi être une introduction au code, et donc à redevenir un “utilisateur avancé”, puisque pour
réaliser ces changements, il fallait chercher des lignes de code dans des forums, demander de
l'aide, les tester…. Comme dit le proverbe: “d'un défaut, on retrouve une vertu”. Mais je tiens
à dire, par expérience propre, que ces petites possibilités pouvaient aussi être une
introduction au code, et donc à redevenir un “utilisateur avancé”, puisque pour réaliser ces
changements, il fallait chercher des lignes de code dans des forums, demander de l'aide, les
tester…. À ses débuts, chaque site avait un univers unique, avec son propre design,
typographies, formes et couleur. Les blogs ont limité le choix de ces univers,
De la participation à l'observation
En 2007, un produit a créé un avant et un après dans la façon dont nous utilisons le web. C'est
l'introduction de l'iPhone, un des premiers téléphones à pouvoir afficher des pages HTML, le
format standard des sites web sur ordinateur. Avant cela, si un site voulait pouvoir être
affiché sur un téléphone, il devait disposer d'une version cHTML ou iHTML, dédiée exclusivement
aux téléphones, qui n'étaient pas très pratique puisqu'on avait à maintenir deux versions. Un
fossé commença à se creuser entre la lecture et l'écriture du web avec l'arrivée de ces nouveaux
téléphones, qui pouvaient afficher les sites web sans avoir besoin d'une version spéciale.
Depuis ses débuts et toujours de nos jours, l'ordinateur a été l'outil de prédilection pour
publier sur Internet, grâce à lui, on consulte le web, mais surtout, on le conçoit. L'écriture
du code est plus commode grâce aux grands écrans, et même écrans multiples, la souris est
nécessaire pour imaginer et tester les interactions (par exemple le hover qui est le
terme utilisé lorsqu'on survole un élément avec notre curseur), et des logiciels spécialisés
existent pour mettre en ligne les sites. Le téléphone n'est pas un outil qui permet de concevoir
le web, il permet juste de l'observer, et nous place en tant que simples spectateurs.
Deuxième partie:
Un web dicté par l'outil
Quand le monde virtuel devient tout notre monde
Le designer Frank Chimero avait commencé une de ses conférences en 2018 avec cette phrase:
Cette remarque prend davantage de sens après l'étrange période que vécut la terre entière fin
2019. La crise sanitaire nous a plongés pendant des longs mois dans un nouveau quotidien, celui
de vivre le monde à travers nos écrans de téléphone ou ordinateur depuis chez nous. Cette
période a mis en évidence leur rôle crucial du web pour continuer nos activités
professionnelles, éducatives ou sociales. La plupart de nos interactions avec le monde se
vivaient à travers ces outils: nous nous rencontrions en visioconférence pour suivre nos cours
ou travailler en groupe, on passait plus souvent par le mail, on observait le quotidien des
autres sur les réseaux sociaux, on passait beaucoup de temps à regarder des films ou séries. À
cause des confinements, le monde individuel s'est réduit à notre appartement, nos livres ou
notre chat. On ne pouvait toucher l'extérieur qu'à travers nos écrans,
Mais bâtit par les mêmes architectes
On passe une grande partie de notre journée à utiliser ces sites, et lors de notre navigation, on
se rend compte que les interfaces de ces sites se ressemblent énormément. Ceci n'est pas une
surprise, sachant qu'un même CMS (Wordpress), est utilisé par Le terme CMS
vient de Content Management System, et est un outil web qui nous permet de publier des sites et
informations sans nécessité de passer par le code. On choisit les options dont on a besoin, et
on n'a qu'à remplir les casses pour que ça devienne un site web. C'est l'outil de prédilection
pour les blogs ou magasins en ligne. C'est l'outil par prédilection pour L'utilisation d'un même outil, qui propose une
série de gabarits, de typographies ou de couleurs fait que beaucoup de ces sites soient très
similaires.
Un autre outil qui tend à homogénéiser le design des sites web est l'utilisation de librairies
externes. Ces librairies sont des morceaux de code “prêts à l'emploi”, suivant les indications
d'utilisation de l'auteur. On les appelle externes puisque ce n'est pas le concepteur du site
qui les code, et qu'elles sont souvent stockés dans un serveur propre. L'article conduit par des étudiants en sciences
informatiques de l'université d'Indiana, nous montre deux courbes à ce propos. Elles mettent en
lumière le code source des sites web des 1000 entreprises les plus côtés des États-Unis
(regroupées dans un index appelé Russell 1000). Dans la courbe de gauche on retrouve un
similarité dans le code des différents sites. À droite, c'est la similarité des librairies
utilisées.
Le code source devient de plus en plus différent entre les sites web (a). Cela pourrait dire que
chaque équipe de développeurs travaille plutôt à leur manière, ou qu'il y a de plus en plus de
développeurs et donc de diversité dans leur façon de coder. Ce qui attire notre attention ici
est l'augmentation de l'utilisation des mêmes librairies dans les 10 dernières années (b). Ces
librairies aident à construire plus rapidement les sites web, en fournissant des unités de
mesure, interactions ou fonctionnalités, que l'on peut inclure dans notre site dans la foulée.
Certaines d'entre-elles (Bootstrap ou TailwindCSS par exemple) proposent aussi des éléments
visuels, comme des typographies, couleurs ou arrondis par défaut. Utilisées par les designers et
développeurs, ces options par défaut vont venir peupler les sites web, qui tendront à avoir les
mêmes composants. Dans son rapport de 2018 la fondation
Mozilla (qui propulse le célèbre navigateur Firefox) mettra l'accent sur le manque de diversité
visuelle dans la toile. Dans ce temps de confinement, le monde physique, remplit de contrastes
et de pluralités, est substitué par les écrans, et on se rend compte que son homologue
numérique, peine à traduire cette diversité. Observant le riche territoire qu'avait existé lors
des premières années du web, comment pouvons-nous nous contenter de cette monotonie qui a envahi
la navigation sur Internet?
Le design “par défaut”
On est souvent envahi de
petites fenêtres (pop-ups en anglais) qui s'ouvrent quand on ne le veut pas, des éléments qui
nous suivent quand on scroll Ou des choses qui nous distraient dans notre lecture. Ce web
marchant, se sert souvent des outils et moyens dont on a parlé plus haut pour se mettre en
place. Quoi de plus rapide que d'utiliser un gabarit déjà conçu pour lancer un énième blog pour
la vente de produits. De plus, le CMS choisi permet d'installer en un click: liens vers les
réseaux sociaux, fenêtre de chat avec un robot, trois placements pour des publicités ciblés le
long de chaque article et un coupon de réduction pour un autre site marchand. Le recours aux CMS
vitaminés est le plus court chemin pour mettre en place un site web. Comme on a vu, le web de
nos jours est un web de gabarits et librairies, remplit d'options “par défaut”. Je me suis
intéressé de plus près à ce que veut dire cette locution, qui se définit comme “une façon d'agir
déterminée par l'habitude”. À ma bonne surprise, je tombe sur une autre définition sous-jacente,
qui explique que le “par défaut” est aussi
L'utilisation de ces outils offrent (paradoxalement) une absence de possibilités de ne faire
autrement que les schémas standards. Lors des débuts du web, et de l'écriture à la main des
sites, il y avait aussi des standards par défaut, comme la taille des titres (balises h1, h2…)
ou les liens (balises a) soulignées avec ce bleu tant relié aux débuts du web, mais on ne
retrouvait pas des standards par rapport aux menus, aux images… Pour chaque site, le concepteur
imaginait une navigation, une place pour le menu (ou non), des couleurs ou formes de fond qui
appartiendraient exclusivement à ce site web. Les choix “par défaut” des CMS permettent aux
concepteurs modernes de mettre en ligne d'une façon rapide et fonctionnelle, sans trop se
prendre la tête. Mais cela nous a donné des sites sans prises de risques quant au design ou à
leur navigation. Le web a gagné en quantité puisqu'il est plus facile de créer un espace web,
mais on a perdu en qualité, puisque ces espaces se ressemblent énormément. Les premiers temps du
web où chaque site était un petit monde ont l'air bien loin derrière nous. On pourrait comparer
ces sites à des grands bâtiments d'habitation, tous pareil, mais surtout tous standard
puisqu'ils doivent satisfaire aux usages de tous son divers public.
Où se trouvent les utopies?
Nous sommes plus connectés que jamais, au monde et à notre entourage, mais cela est devenu de
plus en plus une activité solitaire. L'informatique personnelle de la première époque, conçue
pour augmenter les possibilités des utilisateurs, est devenue où l'on
dispose d'outils destinés à un public très large (réseaux sociaux par exemple), ce qui fait que
leur utilisation est de plus en plus minimaliste. À travers ces intermédiaires, l'utilisateur a
perdu le savoir-faire de la conception et reçoit dorénavant une expérience taillée sur
mesure. Ce “taillé sur mesure” veut plutôt dire l'inverse
puisque ces plateformes ne sont pas adaptées à chaque utilisateur, mais à tous ses utilisateurs.
Olia liliana nous rappelle que
J'aimerais nuancer cela: l'utilisateur ancien était pour moi un utilisateur du code et de
l'ordinateur en général, et au fur et à mesure, il est devenu utilisateur des plateformes en
questions. Dans l'actualité,
Au même temps que le web laisse de côté la diversité et effervescence de ses débuts, il devient
au fil des années, le plus grand puits de connaissance de la planète, rassemblant des
encyclopédies, video-tutoriels, livres, cours en ligne, etc. La capacité des ordinateurs à
stocker ces informations et aux réseaux de les partager rapidement et souvent de manière
gratuite, fait que l'on peut manier très bien l'outil qu'on a entre nos mains. Ainsi, le web
sert de canal principal à son propre développement, pour que ses utilisateurs continuent de le
réinventer.
❸
Ré-occuper ces espaces autrement
Unique partie:
Imaginer un autre web
Handmade web
Je vais maintenant introduire le terme (on pourrait le
traduire par "web fait-main" en français) proposé par l'artiste, écrivaine et chercheuse J.R.
Carpenter, pour se référer aux sites web codés à la main plutôt que par des outils. Des sites
web entretenus par des individus comme vous et moi, plutôt que par des entreprises. Des sites
web qui sont à une seule utilisation, temporaires ou uniques en son genre. Elle veut qualifier
les sites
qui défient les conventions de lecture, d'écriture, de design, de propriété, de privacité, de
sécurité ou d'identité. Peut-être que la liste est un peu longue par rapport aux sites que j'ai
en tête, mais elle décrit l'esprit de la création web qui eut lieu à l'aube d'Internet, situé
entre les débuts du web et l'arrivée du web marchand. Olia Liliana, figure phare du
NetArt, ou art de l'Internet (connue entre autres par ce récit intéractif: My
Boyfriend Came Back from the War, 1996. Visible ici: www.teleportacia.org/war/) définit cet
esprit comme il suit:
Ce terme ne fait surface qu'en cette troisième partie puisqu'il vient faire opposition à tous les
outils de conception “prêts à l'emploi” que j'ai évoqué dans la partie précédente. Quand on a
parlé dans la première partie, de la naissance du web et de l'innovation grâce à ses
utilisateurs, on parlait en effet d'un web d'individus, conçu à la main. Ce web avait apporté
une très grande effervescence au milieu, puisque le partage favorisait l'imagination qui
favorisait à son tour la création, et la boucle se répétait comme une boule-de-neige. Les
avantages d'un web plus manuel sont multiples, je peux citer les points principaux: une durée de
vie plus longue des sites, une consommation moins importante, un partage plus facile et un gain
en originalité.
J'observe depuis quelques années des personnes qui travaillent énergétiquement sur cette voie,
celle de proposer des designs uniques, jouant avec les mille-et-une possibilités qu'offre la
technologie web de base. Parmi elles et eux, Laurel Schwulst, mais aussi Elliott Cost, Chi
Amisola, Tiger Dingsun, Taichi Wi ou Raphaël Bastide. Pour observer ces pas de côté répartis sur
toute la longueur et largeur de la toile (mais pas du tout exhaustif), vous pouvez visiter
My Cartography Of Internet (www.pablo.energy/wip-cartography/), un projet
encore en cours sous forme de catalogue où je recueille des sites faits mains aux natures
singulières. Mais ne
partez pas si vite, je vais aussi présenter ici quelques sites web conçus par ces personnalités.
Je vous invite à ne pas vous contenter de ces descriptions et à visiter leurs projets, pour
avoir conscience de la diversité et des possibilités de ce web fait main.
C'est le premier site de Laurel sur lequel
je suis tombé. Une liste de ses amis, représentés par des morceaux de rochers colorés (pas de
photos, ni d'icône de profil) où chaque personne décrit ses premiers souvenirs d'être en ligne.
Par une photo, un texte ou une image, on revit les premiers pas de toutes ces personnes, même
ceux de Laure. Ce site m'avait interpellé de par le design puis j'ai pu découvrir beaucoup de
choses sur le web de part son contenu.
Le Gossip's Café se révèle comme un vrai café
sur Internet. Il est temporellement fermé à cause de problème de spams, vous pouvez apercevoir
son utilisation dans cette vidéo (www.youtu.be/pnXBV5eM3dQ?t=632). On
retrouve un petit endroit pour poster des messages, un lieu ou passer sa commande ou sa
recommandation de musique. Tout cela est public de l'instant où on le poste, mais ne restera que
24 heures, puisque le site a des horaires de fermeture et se clôture la nuit tombée. Elliott m'a
même expliqué que le bouton pour éteindre ou allumer la “lumière” (similaire à un mode sombre)
influence toutes les personnes qui le visitent, c'est-à-dire que si quelqu'un éteint la lumière
les autres personnes subiront le changement. Un site qu'il faut visiter habilement pour
découvrir toutes ces subtilités.
Ferveur lecteur des commentaires des vidéos
Youtube, ce site m'a interpellé par son fond. À chaque visite du site, on tombe sur une phrase
et une musique, qui sont liées puisque le texte est un commentaire de la chanson. Ce que
possèdent en commun à tous ces commentaires est le caractère d'amour qu'ils portent. Dédié à une
personne chère, ce sont des souvenirs intimes que ces gens dévoilent grâce au plaisir mutuel de
la chanson. Il m'a rappelé aussi Get Well Soon (www.getwellsoon.labr.io) où l'on retrouve des
commentaires postés dans une plateforme de récolte de dons pour des projets médicaux.
Site réalisé avec Laurel Schwulst, pour le compte
d'artistes New Yorkais qui possèdent une faible vision. Ce texte met en exergue un outil
moyennement connu du web qui est le texte alternatif. Cet outil d'accessibilité accompagne les
images affichées sur les sites, se montrant comme légende si l'image ne charge pas ou si
l'utilisateur demande à son ordinateur de lire à voix haute le contenu de la page. Un site web
aussi beau pour parler d'un outil aussi fonctionnel m'avait paru curieux, et finalement un site
assez pertinent pour son but.
Comme vous pouvez le voir, le web handmade est mis en place par des individuels. Le
proverbe “on n'est jamais si bien servi que par soi-même” le dit bien, le faire à sa façon est
forcément solitaire. Avec cet esprit où le design et la conception est faite par
une seule et même personne, il n'y a pas d'échange comme il pourrait y en avoir au sein
d'équipes
plus larges. Cela a ses points positifs (poursuivre des idées dont on est convaincu, travailler
d'une façon plus personnelle) mais aussi des point négatifs (manque de feedback ou aide de son
équipe, imposition de la façon de travailler, etc.). De ce fait les communautés en ligne on été
très importantes aux débuts du web et le sont toujours de nos jours. Des communautés où des
collectifs peuvent se créer autour d'une idée ou pratique, groupes qui permettent de se
rejoindre ponctuellement ou régulièrement pour échanger à propos des projets ou d'outils, mais
aussi pour concevoir ensemble. De ce fait, je pense à plusieurs communautés comme HTML
Energy (www.html.energy/) où l'on
retrouve des podcasts sur l'utilisation minimaliste du code, ou Sunday Sites (www.sundaysites.cafe/) qui
mensuellement, réunit des personnes pour coder pendant deux
heures un petit site sur une thématique donnée. Ces deux communautés vont aussi organiser
des rencontres-événements pour partager et coder ensemble. Comme on l'a vu, le code fait main
est propice à être partagé de par sa simplicité et ces rencontres servent souvent à échanger,
améliorer et apprendre davantage sur les différentes visions que chaque participant a de son
emploi. Elles ouvrent aussi la porte aux personnes extérieures, qui peuvent s'initier aux bases
du code. En fait ces deux collectifs, cherchent à montrer que le code le plus simple,, celui
imaginé par Tim Berners-Lee il y a 30 ans, permet toujours de créer des sites web, sans avoir
besoin de recourir aux outils et aux librairies modernes qui sont venus se rajouter par-dessus
et complexifier la conception du web. On peut observer cette dynamique dans le “manifeste” de
HTML Energy, qui propose trois buts:
Un web plus sain
Ce web alternatif possède des avantages qui aident à une utilisation plus saine de l'outil qu'est
le Web, des ressources énergétiques et des échanges entre utilisateurs. Voici certains de ces
bénéfices:
Vit plus longtemps
Le changement dans le code des librairies ou
des
CMS
rendent leur utilisation instable puisqu'elle demande à être mise à jour, chose qui n'est pas
toujours possible ou souhaitable. Certaines de ces librairies ne sont pas lues
dans
des navigateurs anciens ou minoritaires, ce qui diminue la durée de vie des projets.World
Wide Web (www.info.cern.ch/hypertext/WWW/TheProject.html)
est
le
premier site qui paraîtra sur le web, codé par Tim Berners-Lee en 1991. On peut
toujours
le visiter et son aspect est resté inchangé.
Consomme moins
Un code simple, consomme moins d'énergie et est plus rapide. D'après le site de statistiques web
HTTP Archive (), L'être humain a un vilain défaut: plus il améliore
ses
outils plus il en profite. Il n'arrive pas à améliorer quelque chose et à continuer à l'utiliser
tel quel. Je mets l'exemple de la vitesse internet: 3G, 4G, 4G+, 5G, au fur et à mesure des
années la vitesse de téléchargement devient de plus en plus puissante, mais le temps de
chargement des sites reste toujours le même: 4 secondes en moyenne (en 2016 le temps de
chargement d'un site était de 3.9 secondes, en 2023 il est de 4.3 secondes). Comment ça alors?
Ça
veut simplement dire qu'on profite d'avoir des vitesses plus rapides pour mettre plus de choses
dans les sites. Imaginez que pour faire marcher un site web on a un câble qui relie notre
navigateur au serveur où le site est stocké. Mais qu'est-ce qui se passe quand on fait appel à
des librairies externes? Que vous devez tendre un nouveau câble vers un autre serveur, cela vous
fait deux câbles (ou demandes de connexions dans le jargon Internet). Chaque fois qu'on fait
appel à quelque chose d'externe on renouvelle des demandes de connexions, ce qui demande plus de
bande passante, et plus de calculs de la part de notre navigateur. Quand le code est conçu à la
main on retrouve les fonctionnalités exactes dont le site a besoin. Quand on utilise une
librairie externe on fait appel à un code qui a été conçu pour toute une série de besoins, dont
celui du site en question, mais aussi d'autres fonctionnalités dont il n'aura pas besoin, mais
que le navigateur va quand même lire et nous faire payer le prix en temps de chargement.
Plus facile à partager
Les CMS et autres outils de génération
de sites déploient le code source à notre place. Le fait de les utiliser pour produire notre
code va rendre ce dernier forcément plus codifié, ce qui n'est pas trop un problème puisque
c'est une autre machine (le navigateur) qui va le déchiffrer. Mais que se passe-t-il quand nous,
êtres qui ne peuvent pas lire 10,000 lignes de code par seconde veulent observer au code source?
Je pense que vous aurez vu l'impasse de la situation. En délégant la création du code à la
machine, on crée un pont entre elles, qui nous pousse en dehors du circuit de lecture. Perdant
la capacité de lire le code, on perd la possibilité de le partager. Ce partage, était un des
points forts lors des débuts du web, où l'on transformait et améliorait le code reçu, qu'on
venait à notre tour partager. Si on ne peut partager, comment peut-on l'améliorer? Vous me direz
que des personnes compétentes s'attaqueront à la tâche, mais rappelez-vous de la raison qu'avait
fait que Wikipedia soit ce qu'elle est de nos jours: “le progrès n'est pas intrinsèquement lié à
un statut ou diplôme, mais c'est quelque chose que l'on démontre par la contribution et la
présence d'une communauté”.
Plus riche et divers
J'ai déjà fait une longue partie sur la
monotonie qu'apporte la réutilisation systématique des mêmes outils et du manque de singularité
que l'on retrouve quand on les utilise. Je ne préconise pas qu'il faut réinventer la roue à
chaque site, ou qu'il faut retourner à la conception des sites web comme il y a 30 ans, mais que
si on veut un Internet puissant, chargé de diversités et de mélanges, on ne peut pas se
contenter des “par défaut”. Il est nécessaire de donner une âme singulière à chaque site. La
comparaison de ces sites avec des grands bâtiments n'est pas gratuite, elle vient s'opposer à ce
qui pourrait être une belle maison de campagne, métaphore des sites web fait-mains. Cette idée
de maisonnette vient de l'article écrit en 2018 par Laurel
Schwulst dans The Creative Independent (www.thecreativeindependent.com).
Ce texte personnifie les sites web en tout une série d'éléments physiques, les comparants à une
chambre, à une étagère, à un petit jardin ou à une rivière. Le texte a influencé beaucoup de
designers et développeurs qui ont pu reprendre ces métaphores. Dans cet article destiné à ses
élèves et toute autre personne qui code, on retrouve certaines notions très intéressantes sur la
façon dont peut-être perçu le web. Laurel évoque l'importante dualité que l'on retrouve quand on
code un site web, puisque ce dernier est à la fois contenant et contenu. Quand on code ses
propres sites, on est l'auteur ou l'autrice du contenu qui sera dedans, mais aussi du contenant
qui est le site web en lui-même.
Elle explique que ce sont les individuels au lieu des corporations qui doivent mener le web vers
ce qu'il deviendra plus tard. Ce sont les designers ou artistes qui peuvent enrichir le web de
la façon qu'il le fut lors de sa création: ouvert, communautaire et surprenant. Elle sollicite
les artistes et designers, qui souvent excellent dans la création d'univers propres, à imaginer
leurs propres sites, remplis de leurs identités, idées et rêves. En concevant ces sites comme
des actes individuels on nourrit l'ambition collective qui s'est perdu.
Bricolé et pensé pour les individus
Le domaine de travail de ces personnes est plus près du design que du code. Mais l'envie de
façonner par leur main propre leurs commandes, mais aussi des idées personnelles («Gossips
Cafe» ou «The Sound Of Love» par exemple) les a conduit à apprendre et avoir un
point de vu personnel de l'écriture du code. Ce ne sont pas des novices, puisque la mise en
ligne de ces
sites demande des connaissances assez poussées sur la mise en place de bases de données, gestion
de contenu, etc. mais c'est sûrement la façon dont iels l'ont appris qui a influencé leurs
façons de créer le web. Cette façon de concevoir me rappelle un peu le bricolage, où l'on
simplifie, combine ou détourne l'utilisation pour arriver à ses fins. Ce type de web n'utilise
pas les dernières technologies (très gourmandes d'ailleurs), mais se contente du code de base
pour se mettre en place. Ce n'est pas un nostalgique retour en arrière, mais plutôt l'envie
d'exploiter ce que l'on possède déjà - le code HTML et le langage CSS - pour créer et innover. À
la façon du bricolage , cet esprit cherche à s'inspirer du monde extérieur et des
outils existants pour imaginer des sites web très différents les uns des autres.
Je pense notamment à deux projets, ARTISTS SPACE (www.artistsspace.org) et a Gossips Cafe (www.gossips.cafe/). Pour le premier, conçu par Laurel
Schwulst, c'était une propriété physique du lieu où est établie cette institution new-yorkaise
qui a défini la structure du site. Cette espace d'art possède deux entrées, et
Laurel a démultiplié l'entrée au site
web en 5 chemins, pouvant accéder à tout son contenu par le biais de pages, d'images, de textes,
de vidéos ou des artistes. La transcription sur le web des conditions physiques permet d'ores et
déjà de donner des informations sur la raison de ce lieu, qui accueille toute sorte d'artistes
et reste très ouvert à la nature de leurs pratiques.
Un deuxième site qui montre une sorte de matérialité (pas par rapport à un endroit spécifique
cette fois-ci) est le deuxième site que je citais dans le paragraphe antérieur, Gossips
Cafe (www.gossips.cafe/) conçu par Elliott Cost.
Outre son contenu et ses intentions, on retrouve en haut à droite
qui ressemble
à un interrupteur de lumière. Quand on l'actionne, le site s'assombrit, passant dans une espèce
de mode nuit. Mais la curiosité est que ce bouton n'active pas juste le mode nuit dans notre
navigateur, mais chez toutes les personnes qui visitent le site. C'est en fait un vrai
interrupteur, qui peut être actionné par les visiteurs et qui influencera l'ambiance de tout le
site! Ce détail crée tout d'un coup le sentiment d'un endroit physique, que l'on partage avec
les autres. Ça m'a rapidement rappelé cet autre site qui met en avant la présence des autres
visiteurs lors de nos navigations: Together Online (www.together-online.net/editorial). Ces
sites montrent l'importance de se tourner vers l'extérieur au moment où ils ont été imaginés, et
mettent en
évidence l'existence d'autres qualités du web qui ne sont pas souvent exploitées.
Elliott a proposé plusieurs projets sous forme de réseaux sociaux. Je pense notamment à
Special Fish (www.special.fish/),
qui se présente sous forme d'index des personnes inscrites. Pas d'images ou de fil d'actualité,
juste des pages de profil où le texte est le seul moyen de publier. Dans son il
explique que ce qui lui plaît le plus dans les réseaux sociaux sont les pages personnelles, où
l'on se présente et on partage nos intérêts. Il va donc construire ce site autour de ce seul
principe, et laisser les futurs utilisateurs remplir et imaginer le contenu de leur page de
présentation. Il imagine certains de ses projets comme des vaisseaux vides que les utilisateurs
viendront remplir (“making like an empty vessel and letting the users fill it in”) à
contrario des sites standards qui guident les utilisateurs à suivre des chemins précis.
Cette petite histoire d'Internet montre les différentes trajectoires qu'a eu cet outil
révolutionnaire que
sont les sites web. Les envies des pionniers, les besoins naissants des uns et les solutions
proposées par des autres, les jeux et l'exploration de ces espaces, jusqu'à sa marchandisation
systèmatique. Certains chemprojets ins se finissent ou sont très spécifiques, mais d'autres
naissent et amènent des
nouvelles idées et possibilités. Ces derniers possèdent en eux l'optimisme de s'améliorer et
d'enrichir les personnes qui les parcourent. La pratique que l'on fait du web est arrivée à des
endroits inattendus, dans le bon et le mauvais sens, et l'appétit du web marchand risque de
nous engloutir dans un monde numérique inhumain. D'où l'importance de maintenir à flot d'autres
façons de l'imaginer et le faire vivre comme nous le démontre le web handmade.
Celui-ci laisse de côté les règles qui ont été établies pour pouvoir s'imprégner de toutes les
autres possibilités que l'outil offre et qui n'ont pas encore été exploitées. J'aimerais citer
le très important “Pour comprendre les médias” de Marshall McLuhan, qui écrit sur la façon dont
nous appréhendons les outils technologiques:
Internet a radicalement changé l'échelle de nos échanges et le rapport à notre vécu. La totalité
de ces transformations ne se sont sûrement pas encore opérées, et ont doit beaucoup d'entre
elles à la façon dont on nous propose le web et la façon dont on l'utilise. Pour montrer la
pertinence de ces questionnements j'ajoute aussi un extrait de mail que je viens de recevoir de
la part de la Fondation Mozilla, parlant des futurs chemins à emprunter: “[…] La seconde voie
est différente. C'est un Internet où chacun peut choisir quelles informations partager et
comment ses données personnelles sont utilisées. Un Internet sûr et sécurisé, où les entreprises
de la tech peu scrupuleuses doivent rendre des comptes, où l'IA inspire confiance. Un Internet
où les individus sont aux commandes.” Dans cet écrit je n'ai pas voulu entrer dans les
questions de respect de la vie privé ou de l'exploitation de nos données, mais on peut bien
imaginer que les motivations derrière ce web fait main sont naturellement opposées à ces
sujets-là. C'est un web d'individus pour des individus, prônant la création, l'échange et
l'expression personnelle.
En présentant une autre façon de concevoir le web, je veux montrer le vaste champ d'action dont
disposent les designers (et surtout nous graphistes) pour agir avec des approches et intuitions
propres. Notre capacité à penser des expériences visuelles nous donne le pouvoir de façonner un
web plus dynamique et captivant, offrant aux utilisateurs des espaces en ligne aussi variés et
uniques que le sont les individus eux-mêmes.
Références
BIBLIOGRAPHIE
- Bernard Stiegler (dir.), «La toile que nous voulons» FYP Éditions, 2017
- Dominique Cardon, «La Démocratie Internet. Promesses et Limites» Paris: Seuil, 2010
- Dominique Cardon, «Culture Numérique» Paris: Presses de Sciences Po, 2019
- Loup Cellard, Guillaume Heuguet, «Tèque 1» Revue Tèque, 2022
- Stéphane Vial, «L'être et l'écran» PUF, 2013
- Graphisme en France, «Création, outils, recherche» n°28, 2022
- Rob Ford, «Web Design. The Evolution of the Digital World 1990 -Today» TASCHEN, 2019
- Neeltje van der Vlugt, «Taking a walk on the internet» Amsterdam: Gerrit Rietveld
Academie
DesignLAB, 2023
- Willa Köerner et Tommy Martinez, «Untethering the Web» Brooklyn: Pionner Works Press,
2022
- Willa Köerner, «Building better realities» Brooklyn: Pionner Works Press, 2020
- Geert Lovink, «Stuck on teh platform» Amsterdam: Valiz, 2022
- Marshall McLuhan, «Pour comprendre les médias» Paris: Seuil, 1977
ARTICLES
- Tim Berners-Lee, «Information Management: A Proposal», W3 Archive,
1990. Consultable ici: www.w3.org/History/1989/proposal.html
- Stewart Brand, «We owe it all to the hippies», nº spécial « Welcome To Cyberspace
Enter Here », Time Magazine, Volume 145, nº 12, Été 1995. Consultable ici: www.culturalhistoryoftheinternet.com/wp-content/uploads/2020/07/brand-we-owe-it-all-to-the-hippies.pdf
- Olia Lialina, «Turing Complete User: Resisting Alienation in Human Computer
Interaction», Heidelberg: arthistoricum.net-ART-Books, 2021. Consultable ici: www.books.ub.uni-heidelberg.de//arthistoricum/catalog/book/972
- Olia Lialina, «A Vernacular Web», Web personnelle, janvier 2005. Consultable ici:
www.art.teleportacia.org/observation/vernacular/
- Valérie Beaudouin, Serge Fleury, Marie Pasquier, Benoît Habert, Christian Licoppe,
«Decrire la toile pour mieux comprendre les parcours», nº 116, «Parcours sur
Internet», RÉSEAUX, 2002/6, pages 19 à 51. Consultable ici: www.cairn.info/revue-reseaux1-2002-6-page-19.htm
- Craig Timberg, «Net of Insecurity», Washington Post, 30 mai 2015. Consultable ici:
www.washingtonpost.com/sf/business/2015/05/30/net-of-insecurity-part-1/
- Wen Chen David J. Crandall Norman Makoto Su, «Understanding the Aesthetic Evolution of
Websites: Towards a Notion of Design Periods», Indiana University, 2 mai
2017. Consultable ici: www.dl.acm.org/doi/10.1145/3025453.3025607
- Frank Chimero, «The Good Room», Blog personnel, 15 février 2018. Consultable ici:
www.frankchimero.com/blog/2018/the-good-room/
- Colleen McClain, Emily A. Vogels, Andrew Perrin, Stella Sechopoulos et Lee Rainie, «The
Internet and the Pandemic», Pew Research Center, 1er septembre 2021. Consultable
ici: www.pewresearch.org/internet/2021/09/01/the-internet-and-the-pandemic/
- Aigars Silkalns, «WordPress Statistics: How Many Websites Use WordPress in 2023?»,
Pew Research Center, 2 novembre 2023. Consultable ici: www.colorlib.com/wp/wordpress-statistics/
- Sam Goree, «Yes, websites really are starting to look more similar», The
Conversation, 6 mai 2020. Consultable ici: www.theconversation.com/yes-websites-really-are-starting-to-look-more-similar-136484
- Solana Larsen (editor), «How healthy is the Internet?», Mozilla Foundation,
2018. Consultable ici: www.internethealthreport.org/2018
- Leo Mirani, «Millions of Facebook users have no idea they’re using the internet»,
Quartz, 9 février 2015. Consultable ici: www.qz.com/333313/milliions-of-facebook-users-have-no-idea-theyre-using-the-internet
- J. R. Carpenter, «A Handmade Web», Blog personnel, 1 décembre 2015. Consultable
ici: www.luckysoap.com/statements/handmadeweb.html
- Laurel Schwulst, «My website is a shifting house next to a river of knowledge. What could
yours be?», The Creative Independent, 21 mai 2018. Consultable ici: www.thecreativeindependent.com/essays/laurel-schwulst-my-website-is-a-shifting-house-next-to-a-river-of-knowledge-what-could-yours-be/
- Lawrence Lessig, «L'Avenir des idées», Presses universitaires de
Lyon, 2005. Consultable ici: www.presses.univ-lyon2.fr/sdx/livres/pul/2005/avenir-idee
- Lionel Scheepmans, «Introduction à la bricologie», Wikiversity, 11 juin
2011. Consultable ici: www.fr.wikiversity.org/wiki/Recherche:Introduction_à_la_bricologie#La_bricologie_pour_un_changement_de_paradigme
- Benjamin Good, «How Websites Learn: A Conversation with Laurel
Schwulst». Consultable ici: www.takeshapemag.com/issuethree
Colophon
Très chaleureux remerciements à Patrick Doan qui a suivi ce mémoire, et spécialement a son
énergie et plaisir de partager, à propos de ce sujet et mille autres. À Clara Pasteau, avec qui
j'eus la chance de discuter courant novembre pour échanger sur ce sujet dont elle est aussi
actrice. À Elliott Cost et Tiana Dueck, que j'ai pu rencontrer à Rotterdam et qui m'ont nourri
dans la façon dont je vois le web. À mes divers enseignant·es de l'ESAD et l'UTC qui m'on épaulé
dans ce master, à mes ami.es d'Amiens et Compiègne qui m'ont poussé à aller jusqu'au bout. Et à
tout·es les designers qui font du web un endroit toujours plus surprenant!
Le terme «The Web We Want» provient d'une initiative de la World Wide Web Fondation
(www.webfoundation.org), fondée par Tim Berners-Lee
lui-même. Elle défend le
web comme un bien public et un droit fondamental. En umpruntant ce titre je veux revindiquer ces
principes et mettre l'accent sur le fait que pour "vouloir" il faut "faire".
・ Écriture, concept et développement par
Pablo Moreno 〠
・ Typographies libres de droits,
BIZ UDMincho pour les titres
et
Uncut Sans pour le texte de labeur
・ Codé à la main sur VSCodium et Firefox Developper Edition, hébergé grâce à Netlify
・ Publié en décembre 2023 à l'ESAD d'Amiens
・ Si question quelconque: pablomoreno@proton.me